您好,欢迎进入某某某某电动伸缩门有限公司官网!
半岛体育- 半岛体育官网- 半岛体育APP下载

联系我们

邮箱:youweb@admin.com
电话:020-88888888
地址:广东省广州市番禺经济开发区 在线咨询

车帮办半岛体育- 半岛体育官方网站- APP下载|女子首付40万元买二手奔驰开了八个月发现是租车?业务人员称事先已告知

发布日期:2025-12-31 07:43 浏览次数:

  半岛体育,半岛体育官方网站,半岛体育APP下载“本想贷款买车,谁知成了以租代购!”日前,家住济南的赵女士向半岛记者反映,去年6月下旬,她在青岛苏尚万车广场提了一辆二手奔驰,但开了8个月才发现“贷款购车”成了“以租代购”。赵女士称,她当即提出退车,但折腾来折腾去,40万元“首付款”只退回了28万元左右,一下子少了12万元,车行老板还把她“拉黑”了。对此,一名经办人员称,当时已告知赵女士该业务为“以租代购”。

  赵女士介绍,去年上半年,因业务需要,她计划入手一辆二手奔驰。去年6月底,赵女士与朋友一行来到青岛苏尚万车广场,发现这里规模大、车源多,很快就在一家叫“永盛名车”的门店看好了一辆二手奔驰S400L。

  “这辆车各方面都不错,价格也能接受,但我个人征信有一点问题,不能办理贷款购车。”赵女士表示,由于办不下贷款,她当时都准备放弃了,但永盛名车销售人员很热情,表示其有个朋友的公司可以提供金融服务,只是头一年车辆必须挂靠在朋友的公司,不过,相关利息比较高。另外可以提前还款,一年过后可随时过户。“我整体考虑了一下,感觉还行,就答应了。”赵女士说。

  赵女士告诉记者,永盛名车销售人员提到的这家可以提供金融服务的公司叫真橙二手车。她说,真橙二手车相关人士现场为她办理了业务,“当时他们没有提供纸质合同,而是在一个APP上付款,APP生成电子合同。这份电子合同非常长,当时比较晚了,我也没仔细看。”赵女士称,她首付了40万元,再贷款29万元,约定三年还清,买下了这辆二手奔驰S400L。另外,她还支付了3万元的服务费,具体包括车辆保险以及相关服务费用。

  赵女士把车提回家开了8个月,也按照合同要求还了8期贷款。2025年2月,她打算和商家沟通提前还款,想在今年6月底前把这辆车转到自己名下,不想意外发生了。“我原来一直以为自己就是贷款购车,只是办不了银行贷款,因此利息高一些,但不想商家告诉我,这并不是单纯的贷款购车,而是‘以租代购’,第一年还的不是贷款而是租金,我当时一听就不乐意了,如果是租车的话,直接找一家租车行就可以了,还要这么麻烦?”

  赵女士当时要求立即退车,但40万元的首付款却只要回了28万元左右,被扣了12万元。“对此我很不理解,我还了8个月的贷款,每个月也有1万余元,就算是8个月的租金,现在我不继续租了,你得把40万元的首付款本金还给我吧,结果一下扣了10多万元。”

  根据赵女士提供的电话号码,记者试图联系永盛名车负责人,但一直无人接听。随后,赵女士又提供了永盛名车一销售人员的电话,记者拨通电话后说明来意,该销售人员明确表示,“不负责这个事情,也不清楚,不要找我”。

  10月31日上午,记者来到位于市北区南昌路上的青岛苏尚万车广场,永盛名车就位于该市场的一楼。记者看到,这家门店的面积并不大,店内停着七八辆二手豪华车,包括奔驰、宝马、路虎、丰田埃尔法等。“赵女士这个事与我们没有直接关系,我们只是提供销售车源,并保证车辆的质量,如果有泡水之类的问题,您可以过来找我,至于说贷款或‘以租代购’的事,建议赵女士直接找那家公司。”永盛名车现场一名销售人员表示。

  随后,记者根据赵女士提供的联系方式,又联系上了当时为其办理“以租代购”业务的一位工作人员。不过,该工作人员不愿意透露姓名,并且否认其隶属于真橙二手车,而只是为真橙二手车办理业务。“当时,赵女士的个人征信有问题,没法办理正常的银行贷款,我们才想用‘以租代购’这种模式为其解决资金困难。”他说。

  该工作人员还称,按照合同约定,头三年这辆车都属于公司,赵女士还完三年的贷款,车辆再进行解押,她才能真正得到这辆车,“我们一开始就说了是‘以租代购’,合同上是很明晰的,不然的话,车当时就属于赵女士了,而不是要在公司那里押三年”。

  不过,对于该工作人员的说法,赵女士断然予以否认。“当初办理业务的时候,他们就没提‘以租代购’的事,这个我很确信。”赵女士向记者强调,她在购买这辆二手车的过程中,工作人员只是说“利息高”、“第一年需要挂靠单位”等内容。“要早知道是‘以租代购’的话,我肯定就不买了。”她表示。

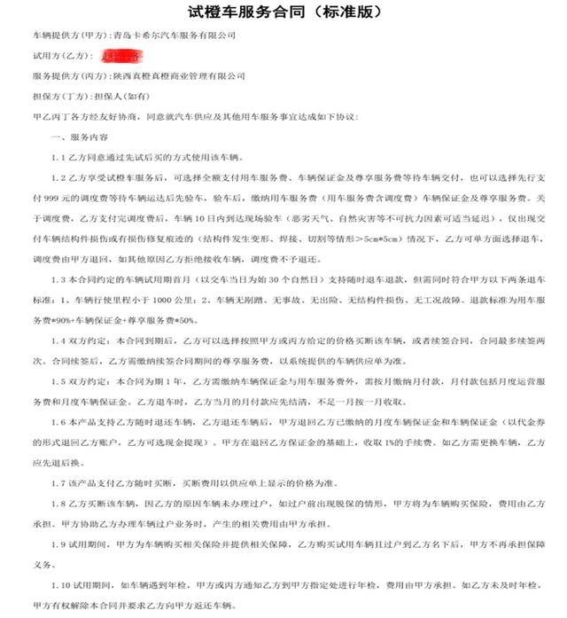
  赵女士向记者提供了一份她的电子版“试橙车服务合同”。该合同显示,车辆提供方为青岛卡希尔汽车服务有限公司,服务提供方为陕西真橙真橙商业管理有限公司,但合同并未加盖企业公章。

  该合同显示,乙方同意通过先试后买的方式使用该车辆。根据约定,合同到期后,乙方可以选择按照甲方或丙方给定的价格买断该车辆,或者续签合同,合同最多续签两次。本合同为期1年,乙方需交纳车辆保证金与用车服务费外,需按月交纳月付款,月付款包括月度运营服务费和月度车辆保证金。合同还写道,本产品支持乙方随时退还车辆,乙方退还车辆后,甲方退回乙方已交纳的月度车辆保证金和车辆保证金。甲方在退回乙方保证金的基础上,收取1%的手续费。

  该合同所附车辆供应单显示,该奔驰车辆的调度费为999元,用车服务费103545元,车辆保证金为241605元,尊享服务费34515元/年,月付款12463.76元,其中,运营服务费为6231.88元/月,车辆保证金6231.88元/月。该车辆的买断价为690300元。

  11月7日,记者多次拨打真橙二手车客服电话,但始终无人接听。记者登录真橙二手车APP,并拨通了青岛真橙汽车卖场的联系电话,一名接听电话的男子称,他已从真橙二手车公司离职。对于赵女士反映的相关情况,他表示,自己只负责验车,并且该公司只做“以租代购”业务。关于赵女士的投诉,他表示,最好咨询公司总部。

  企查查显示,陕西真橙真橙商业管理有限公司已更名为陕西宽客顺汽车销售有限公司。目前,该公司有多条被执行信息,被执行总金额达111.52万元,该公司及法定代表人赵晓东已被限高。此外,因通过登记的住所或经营场所无法与企业取得联系,青岛卡希尔汽车服务有限公司已被青岛市李沧区市场监督管理局列入经营异常名录。

  汽车消费遇难题,半岛记者来帮忙。即日起,半岛都市报在全媒体平台推出“车帮办”栏目,深度聚焦汽车消费领域烦心事,积极搭建多方沟通交流平台,全力维护消费者合法权益。如果您在购买或使用汽车的过程中遇到困难,欢迎拨打96663半岛热线,半岛记者将第一时间调查落实并反馈相关情况。

联系方式

全国服务热线

020-88888888

手 机:13899999999

地 址:广东省广州市番禺经济开发区

扫一扫,加微信

Copyright © 2012-2025 半岛体育- 半岛体育官网- 半岛体育APP下载电动伸缩门有限公司 版权所有 非商用版本 备案号: